近日,湛江市住房和城乡建设局发布了《湛江市人民政府关于印发湛江市保障性租赁住房专项规划(2022-2025年)的通知》(下简称《通知》)

《通知》提及到
明确“十四五”期间
湛江市的保障性租赁住房
筹集建设目标为7000套(间)
并确定了
2024年2000套
2025年2000套的
年度目标任务
一起看看部分详细内容
广东省将湛江市确定为发展保障性租赁住房重点城市 2021年11月2日,广东省人民政府办公厅印发《关于加快发展保障性租赁住房的实施意见》(粤府办〔2021〕39 号),明确广州、深圳、珠海、汕头、佛山、惠州、东莞、中山、江门和湛江10个城市为我省发展保障性租赁住房的重点城市,支持其他城市因地制宜发展保障性租赁住房。 发展现状:公共租赁住房保障不断完善,基本实现应保尽保 截至2022年底,湛江市已筹集建设政府投资公共租赁住房12027套,其中在建3469套。住房保障对象覆盖范围从城镇中等偏下收入住房困难家庭、新就业无房职工和外来务工人员扩大到青年医生、青年教师、环卫工人和公交司机等特定公共服务领域人群。 住房保障供给体系“以实物保障为主、租赁补贴为辅”,对于不能及时获得公共租赁住房实物保障的轮候对象,通过发放租赁补贴解决其住房困难问题。 目前,湛江市已基本实现低收入住房困难家庭应保尽保。人才安居体系初步建立,人才公寓建设稳步推进。 截至2022年底,全市已面向6位领军人才发放购房补贴;已筹集建设人才公寓1650套,其中已建成1194套,在建456 套,面向 A、B、C 类高层次人才出租。 远景发展目标 展望2035年,湛江市以公共租赁住房和保障性租赁住房为主的配租型保障性住房供给体系基本建立,充分发挥市场机制作用,更好发挥政府引导作用,房源供给稳步增长,住房租赁市场结构性供给不足的问题得到有效缓解,为新市民、青年人提供更优的租房条件,让新市民、青年人“租得到、租得起、租得好、租得近、租得稳”,支撑湛江市人口发展和人才引进,助力省域副中心城市和美丽宜居的现代化生态型海湾都市基本建成,现代化沿海经济带重要发展极作用充分显现。 近期建设目标 规划至2025年,建设筹集保障性租赁住房不少于7000套(间),解决好新市民、青年人特别是新就业大学生、城市公共服务业人员、制造业人员等各类城市发展所需基础人才的住房问题
2022-2025 年湛江市
各县(市、区)保障性租赁住房筹建目标


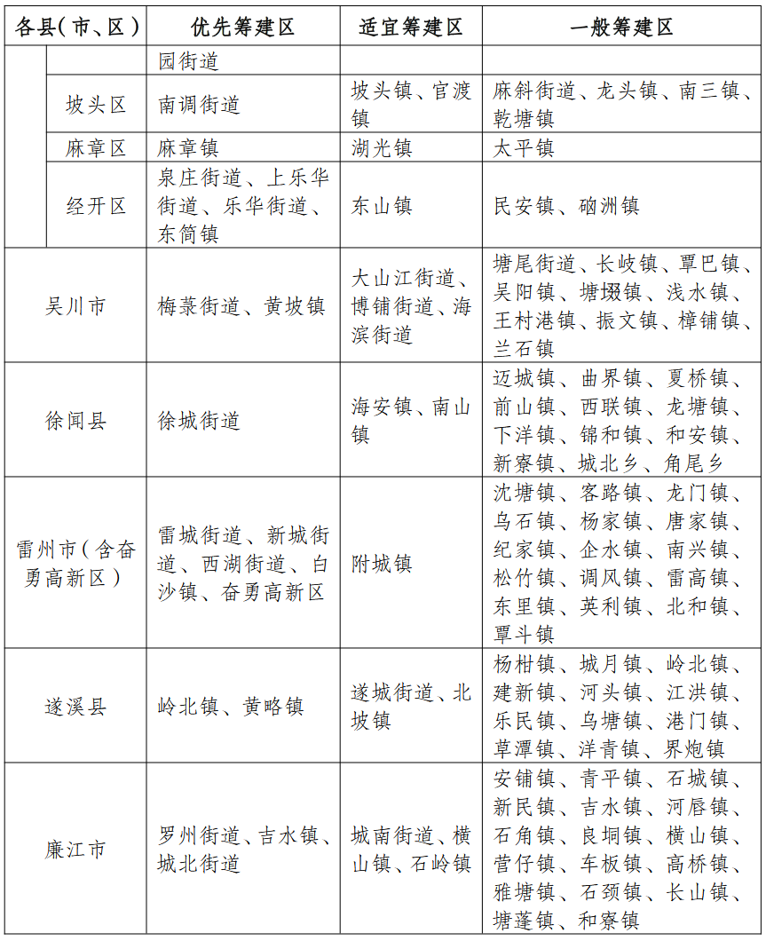
保障性租赁住房发展分区 湛江市各县(市、区)保障性租赁住房需求区划分



优先筹建区 优先筹建区含赤坎区、奋勇高新区全区,及其他各县(市、区)镇街数量27个,其中霞山区9个、坡头区1个、麻章区1 个、经开区4个、吴川市2个、徐闻县1个、雷州市4个、遂溪县 2个、廉江市3个。 适宜筹建区 适宜筹建区含镇街数量16个,包括霞山区1个、坡头区2个、麻章区1个、经开区1个、吴川市4个、徐闻县2个、雷州市1个、遂溪县1个、廉江市3个。

2024 年计划筹集建设保障性租赁住房
不少于2000 套(间)
2024 年保障性租赁住房筹集建设重点项目

2025年计划筹集建设保障性租赁住房
不少于2000套(间)
2025 年保障性租赁住房筹集建设重点项目



粤公安网备44088202000021号
